近日,由麻将游戏网页版
2022级硕士研究生韩佳材完成的关于电力负荷预测的研究论文“Residual BiLSTM based hybrid model for short-term load forecasting in buildings”被中科院二区Top期刊《Journal of Building Engineering》接收并出版,该论文是在曾攀博士指导下完成。
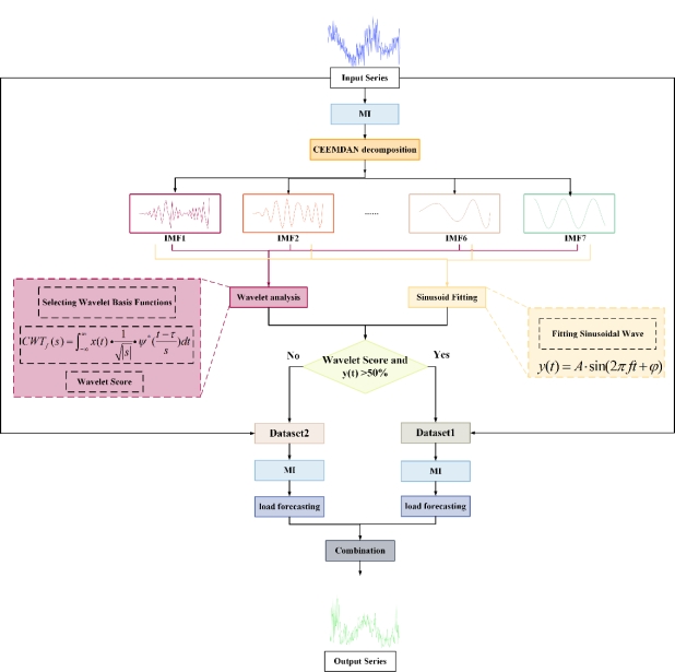
建筑负荷预测是智能电网管理的重要组成部分,旨在提高电力调度的精准性和效率。然而,现有方法面临以下挑战:一是过度依赖特征间的相关性可能降低模型的稳健性,影响其泛化能力;二是复杂模型可能导致梯度爆炸、梯度消失和过拟合,影响训练的稳定性。为应对这些问题,本文提出了一种基于CEEMDAN-Res-BiLSTM Plus的深度学习方法。首先,利用CEEMDAN分解负荷数据,提取多尺度负荷模式;然后,采用多头CNN提取局部特征,并结合BiLSTM 和BiGRU以及改进的ResNet增强特征传递能力,从而解决梯度问题;此外,模型通过特征分类和优化的模型选择机制,进一步提升预测精度和稳健性。基准数据集上的实验结果表明,与现有方法相比,该模型在预测精度、泛化能力和训练稳定性方面均表现出色。最后,在实际建筑负荷数据上的测试表明,CEEMDAN-Res-BiLSTM Plus模型能够有效预测建筑负荷模式,验证了其在智能电网管理中的应用价值。

《Journal of Building Engineering》 期刊的主旨是发表有关建筑工程领域的设计、建造、管理和可持续性方面的研究论文。该期刊涉及建筑结构、环境影响、智能建筑系统、能源效率和建筑材料等多个领域,旨在推动建筑工程技术的发展与应用。该期刊目前属于中科院2区Top期刊,影响因子为6.7。
论文链接://www.sciencedirect.com/science/article/pii/S2352710224031619?via%3Dihub